本网讯 为扎实推进音乐学(师范)专业实习工作,提升师范生的专业技能和就业能力,培养有担当、有情怀、会思考、甘奉献的新时代教育工作者,增强对教师职业的认同感、荣誉感、自豪感和幸福感,音乐学(师范)专业10名学生自9月底进入合肥市稻香村小学,有序开展教育实习工作。
强基础练内功,提升“站稳讲台”基本功
在校内实习阶段,实习生精心设计教案、备课磨课、相互学习,为进入中小学音乐课堂做好准备。实习生们认真参与每一次课堂观摩,学习优秀教师课堂风采,从中汲取教学经验与启示,积极与指导教师沟通交流、讨论心得、优化教案,对课堂各个环节的设置、每个问题的处理,都力求精益求精,善益求善,为“站稳讲台”打下坚实基础。

(实习生校内、校外学习交流)
抓规范促提升,夯实“为国育人”硬功夫
九层之台,起于累土;千里之行,始于足下。在实习生进校实习过程中,严格依照学院指导教师“四个一”的实习要求,厘清教学目标、分清教学内容主次、激发学生学习兴趣、设计体现知识的综合运用。实习生进校后多次听课、磨课,设计完善每一份教学案例,写好一本备课簿,磨好一堂无生课,一日一次自我总结,一周一次小组总结,使实习学生手中有活、脑中有路、心中有底。

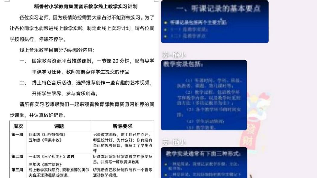
(稻香村小学实习生线上、线下学习计划)
聚力量促融合,深耕“校校联动”新路径
创新实习孵化途径。以“师徒结对”形式与稻香村小学音乐组教师结成“对子”开展指导,做好“四个环节”的闭环帮扶,从课程准备、技能训练、课堂引领、监督评价环节帮助实习学生更好地提升专业能力与师范技能。
创新实习平台建设。在谨遵疫情防控相关要求的前提下,根据校内外指导教师的安排,有条不紊推进实习生线上听评课、教案设计修订、听评课督导督学等环节。实习生线上观摩《山谷静悄悄》《苹果丰收》《三个和尚》等同步课堂直播课,组织“怎样写听课记录”分享交流活动,进一步丰富实习教学内容,多措并举确保教育实习取得积极成效。

(实习生参与听评课、班级管理活动)
勇担当善作为,淬炼“做好班主任”真本领
“老师,我很喜欢和你一起参加活动。”稻香村小学一名四年级小学生对一位实习生的这句话,道出了广大孩子的心声。实习期间,10位实习生既承担了音乐教学任务,也承担起实习学校班主任的部分工作,积极参与了稻香村小学承办的蜀山区教体局退休教师欢送会、全体学生体质健康测试、班级早读等活动,受到广大师生的一致好评。(音乐学院:陆伟)